|
FreeLing
3.0
|
Abstract class to define the common API of any FreeLing processing module. More...
#include <processor.h>

Public Member Functions | |
| processor () | |
| constructor | |
| virtual | ~processor () |
| destructor | |
| virtual void | analyze (sentence &)=0 |
| analyze sentence | |
| void | analyze (std::list< sentence > &) |
| analyze sentences | |
| sentence | analyze (const sentence &) |
| analyze sentence, return analyzed copy | |
| std::list< sentence > | analyze (const std::list< sentence > &) |
| analyze sentences, return analyzed copy | |
Abstract class to define the common API of any FreeLing processing module.
constructor
Constructor.
| virtual processor::~processor | ( | ) | [inline, virtual] |
destructor
| virtual void processor::analyze | ( | sentence & | ) | [pure virtual] |
analyze sentence
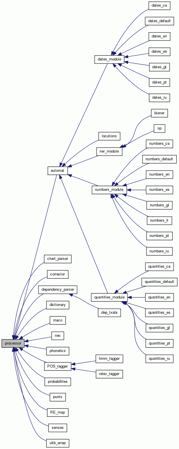
Implemented in dep_txala, automat, corrector, probabilities, phonetics, dictionary, RE_map, maco, bioner, POS_tagger, nec, senses, ukb_wrap, chart_parser, punts, and dependency_parser.
Referenced by dependency_parser::analyze(), senses::analyze(), nec::analyze(), RE_map::analyze(), dictionary::analyze(), phonetics::analyze(), probabilities::analyze(), and automat::analyze().
| void processor::analyze | ( | std::list< sentence > & | ) |
analyze sentences
Reimplemented in dep_txala, automat, corrector, probabilities, phonetics, dictionary, RE_map, maco, bioner, POS_tagger, nec, senses, ukb_wrap, chart_parser, punts, and dependency_parser.
| sentence processor::analyze | ( | const sentence & | s | ) |
analyze sentence, return analyzed copy
Analyze given sentence, return copy.
Reimplemented in dep_txala, automat, corrector, probabilities, phonetics, dictionary, RE_map, maco, bioner, POS_tagger, nec, senses, ukb_wrap, chart_parser, punts, and dependency_parser.
References analyze().
Referenced by analyze().
| std::list<sentence> processor::analyze | ( | const std::list< sentence > & | ) |
analyze sentences, return analyzed copy
Reimplemented in dep_txala, automat, corrector, probabilities, phonetics, dictionary, RE_map, maco, bioner, POS_tagger, nec, senses, ukb_wrap, chart_parser, punts, and dependency_parser.
1.7.6.1